L’éco-anxiété correspond à une inquiétude émergeant face au réchauffement climatique et aux changements environnementaux. Elle se développe en particulier parmi les jeunes générations. Pas encore reconnue dans les classifications psychiatriques, cette situation nécessite d’être évaluée pour déterminer son intensité et son retentissement. La prise en charge est fondée sur l’empathie et une approche psychothérapeutique.
Les préoccupations sur la dégradation de l’environnement et sur le réchauffement climatique sont apparues progressivement à partir des années 1970, en France comme dans tous les pays. Elles se sont accentuées au cours des deux dernières décennies, avec la succession d’événements climatiques extrêmes et avec la concrétisation de changements planétaires visibles par tous : fonte des glaces, effondrement de la biodiversité ou épisodes caniculaires à répétition. Les études scientifiques attestent de cette tendance durable, de son origine humaine et des conséquences prévisibles graves à moyen voire à court terme pour notre environnement de vie.
Le terme d’éco-anxiété a été introduit en 1997 par Véronique Lapaige, médecin belgo-canadienne, pour désigner les peurs significatives induites par toutes les dégradations écologiques. Il s’est progressivement imposé en France et dans le monde, parallèlement à d’autres nouveaux concepts assez proches, comme la solastalgie*.
L’Association psychologique américaine (APA) a, pour la première fois, évoqué l’éco-anxiété, définie par la « peur chronique des catastrophes environnementales », comme un sujet d’intérêt en 1990, mais les travaux sur cette nouvelle entité se sont surtout développés à partir de 2010.1 À ce jour, l’éco-anxiété n’est pas une entité diagnostique reconnue par la nosographie psychiatrique internationale, du fait surtout du manque de recul et de connaissances. Il n’en demeure pas moins que l’anxiété générée par le changement climatique est un motif de consultation, seul ou parmi d’autres, de plus en plus présent en médecine générale et en psychiatrie.
Le terme d’éco-anxiété a été introduit en 1997 par Véronique Lapaige, médecin belgo-canadienne, pour désigner les peurs significatives induites par toutes les dégradations écologiques. Il s’est progressivement imposé en France et dans le monde, parallèlement à d’autres nouveaux concepts assez proches, comme la solastalgie*.
L’Association psychologique américaine (APA) a, pour la première fois, évoqué l’éco-anxiété, définie par la « peur chronique des catastrophes environnementales », comme un sujet d’intérêt en 1990, mais les travaux sur cette nouvelle entité se sont surtout développés à partir de 2010.1 À ce jour, l’éco-anxiété n’est pas une entité diagnostique reconnue par la nosographie psychiatrique internationale, du fait surtout du manque de recul et de connaissances. Il n’en demeure pas moins que l’anxiété générée par le changement climatique est un motif de consultation, seul ou parmi d’autres, de plus en plus présent en médecine générale et en psychiatrie.
L’anxiété n’est pas le seul symptôme
Pour toute peur ou inquiétude (hypocondrie, claustrophobie, etc.), il existe un continuum allant d’une anxiété légère et normale à une angoisse excessive et très perturbante, voire insupportable, qui peut être considérée comme pathologique. Cette règle s’applique de la même façon aux inquiétudes environnementales.
Beaucoup d’individus se disent préoccupés par l’avenir de la planète et du vivant (plus de la moitié des adultes, selon la plupart des enquêtes) mais, parmi eux, certains présentent des signes de souffrance durable et intense, au point de demander de l’aide en consultation. Il s’agit généralement d’individus ressentant une inquiétude récurrente et difficile à contrôler à propos de leur avenir ou de celui de leurs proches avec, par exemple, des projections dans des températures extrêmes permanentes et dans un monde où manqueraient l’eau, la nourriture ou encore des espaces habitables. Ils peuvent aussi anticiper d’autres conséquences désastreuses comme des ouragans ou des inondations à répétition, des vagues de migration décuplées, voire des guerres consécutives à ces déplacements et aux crises économiques.
Ces scénarios catastrophes s’accompagnent généralement d’une tension anxieuse importante, de crises d’angoisse, de difficultés de concentration, de troubles du sommeil (insomnie, cauchemars), de plaintes psychosomatiques ou encore d’une irritabilité durable. S’ajoutent fréquemment des comportements, parfois compulsifs, de recherche d’informations ou de réassurance : consultation de sites internet ou de rapports scientifiques sur le climat, sur les prévisions météorologiques ou économiques, ou encore sur les attitudes à adopter pour tenter de freiner les dérèglements en cours. Il peut s’agir, par exemple, de questionnements sur les modes d’alimentation, de consommation ou de déplacement. Les personnes éco-anxieuses éprouvent en effet souvent une hyper-responsabilisation personnelle vis-à-vis du réchauffement climatique, voire un véritable sentiment de culpabilité, les conduisant à tout faire pour limiter leur « empreinte carbone » ou pour tenter de réduire elles-mêmes ses conséquences.
L’éco-anxiété ne se limite donc pas à des manifestations d’inquiétude et d’anxiété, mais comporte fréquemment un mélange d’émotions négatives, comme la tristesse, la frustration, la culpabilité, la honte, la solitude, le ressentiment ou même la colère. Car le vécu de la plupart des personnes éco-anxieuses est que les « autres » ne semblent pas prendre conscience de la gravité de la situation et des changements à mettre en œuvre pour éviter le pire, avec notamment une colère importante à l’égard des différents responsables politiques et industriels qui n’agissent pas suffisamment, selon elles.
Beaucoup d’individus se disent préoccupés par l’avenir de la planète et du vivant (plus de la moitié des adultes, selon la plupart des enquêtes) mais, parmi eux, certains présentent des signes de souffrance durable et intense, au point de demander de l’aide en consultation. Il s’agit généralement d’individus ressentant une inquiétude récurrente et difficile à contrôler à propos de leur avenir ou de celui de leurs proches avec, par exemple, des projections dans des températures extrêmes permanentes et dans un monde où manqueraient l’eau, la nourriture ou encore des espaces habitables. Ils peuvent aussi anticiper d’autres conséquences désastreuses comme des ouragans ou des inondations à répétition, des vagues de migration décuplées, voire des guerres consécutives à ces déplacements et aux crises économiques.
Ces scénarios catastrophes s’accompagnent généralement d’une tension anxieuse importante, de crises d’angoisse, de difficultés de concentration, de troubles du sommeil (insomnie, cauchemars), de plaintes psychosomatiques ou encore d’une irritabilité durable. S’ajoutent fréquemment des comportements, parfois compulsifs, de recherche d’informations ou de réassurance : consultation de sites internet ou de rapports scientifiques sur le climat, sur les prévisions météorologiques ou économiques, ou encore sur les attitudes à adopter pour tenter de freiner les dérèglements en cours. Il peut s’agir, par exemple, de questionnements sur les modes d’alimentation, de consommation ou de déplacement. Les personnes éco-anxieuses éprouvent en effet souvent une hyper-responsabilisation personnelle vis-à-vis du réchauffement climatique, voire un véritable sentiment de culpabilité, les conduisant à tout faire pour limiter leur « empreinte carbone » ou pour tenter de réduire elles-mêmes ses conséquences.
L’éco-anxiété ne se limite donc pas à des manifestations d’inquiétude et d’anxiété, mais comporte fréquemment un mélange d’émotions négatives, comme la tristesse, la frustration, la culpabilité, la honte, la solitude, le ressentiment ou même la colère. Car le vécu de la plupart des personnes éco-anxieuses est que les « autres » ne semblent pas prendre conscience de la gravité de la situation et des changements à mettre en œuvre pour éviter le pire, avec notamment une colère importante à l’égard des différents responsables politiques et industriels qui n’agissent pas suffisamment, selon elles.
Identification du trouble, de son intensité et de son retentissement
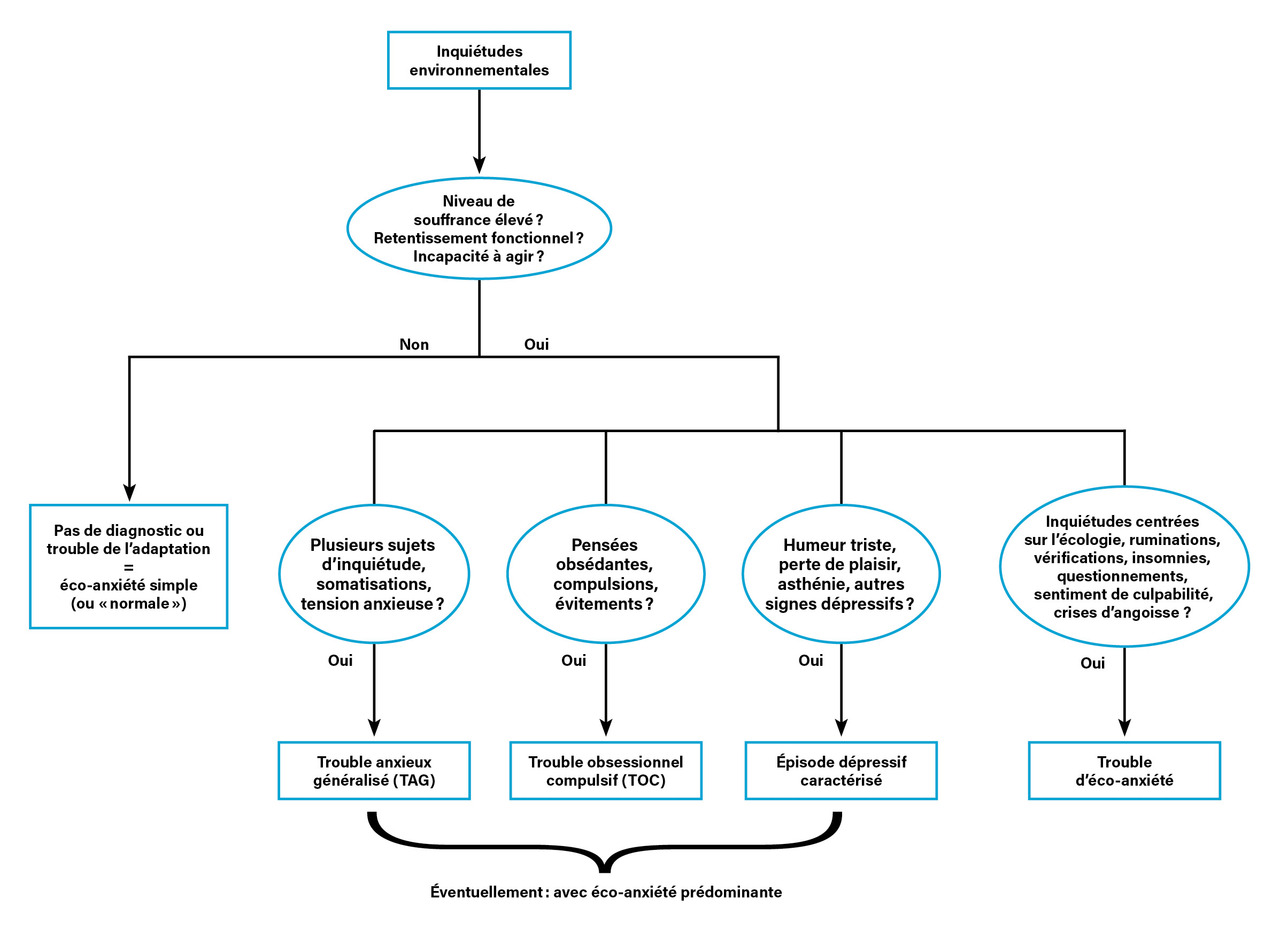
Face à un patient évoquant une anxiété environnementale, la première question à se poser est celle de son intensité et de son retentissement (figure ). S’il s’agit d’une inquiétude légère, peu envahissante et sans impact net sur le bien-être et les activités, on peut s’abstenir de tout diagnostic, ou éventuellement porter celui de « trouble de l’adaptation » s’il existe malgré tout quelques symptômes.
Si l’intensité est plus forte et que l’anxiété retentit sur la qualité de vie, il faut d’abord rechercher les signes d’un syndrome clinique classique, qui peut être un trouble anxieux généralisé (TAG), un trouble obsessionnel compulsif (TOC), un état de stress post-traumatique (ESPT) – si le patient a vécu un événement climatique extrême par exemple – ou encore un épisode dépressif à tonalité anxieuse. La thématique environnementale peut, en effet, entrer dans le cadre de chacun de ces syndromes. Par exemple, des inquiétudes récurrentes, des troubles du sommeil et des symptômes de tension nerveuse peuvent faire évoquer un TAG (il faut, dans ce cas, que d’autres sujets d’inquiétude soient présents). Les discussions nosographiques pourraient porter à l’avenir sur la création de sous-types de TAG, de TOC ou d’ESPT mentionnant « avec éco-anxiété prédominante ».
Enfin, si les symptômes ne correspondent pas à une des catégories diagnostiques connues, et s’ils sont réellement significatifs (souffrance et/ou retentissement marqués) et persistants avec plusieurs des symptômes listés précédemment, ils pourraient être qualifiés de « trouble d’éco-anxiété ». Cette appellation n’est pas aujourd’hui reconnue par la communauté médicale, et il faudra attendre des études cliniques de grande envergure pour en définir éventuellement les contours, les conséquences, l’évolution et les possibilités de prise en charge. Outre le niveau de souffrance, les spécialistes s’accordent à qualifier les symptômes d’éco-anxiété de problématiques quand ils provoquent une réelle inhibition ou un sentiment d’impuissance empêchant d’agir. L’anxiété « normale » est, en effet, un moteur pour se mobiliser contre un danger présent ou anticipé, mais, au-delà d’un certain seuil, elle devient paralysante et perd donc sa fonction adaptative.
Si l’intensité est plus forte et que l’anxiété retentit sur la qualité de vie, il faut d’abord rechercher les signes d’un syndrome clinique classique, qui peut être un trouble anxieux généralisé (TAG), un trouble obsessionnel compulsif (TOC), un état de stress post-traumatique (ESPT) – si le patient a vécu un événement climatique extrême par exemple – ou encore un épisode dépressif à tonalité anxieuse. La thématique environnementale peut, en effet, entrer dans le cadre de chacun de ces syndromes. Par exemple, des inquiétudes récurrentes, des troubles du sommeil et des symptômes de tension nerveuse peuvent faire évoquer un TAG (il faut, dans ce cas, que d’autres sujets d’inquiétude soient présents). Les discussions nosographiques pourraient porter à l’avenir sur la création de sous-types de TAG, de TOC ou d’ESPT mentionnant « avec éco-anxiété prédominante ».
Enfin, si les symptômes ne correspondent pas à une des catégories diagnostiques connues, et s’ils sont réellement significatifs (souffrance et/ou retentissement marqués) et persistants avec plusieurs des symptômes listés précédemment, ils pourraient être qualifiés de « trouble d’éco-anxiété ». Cette appellation n’est pas aujourd’hui reconnue par la communauté médicale, et il faudra attendre des études cliniques de grande envergure pour en définir éventuellement les contours, les conséquences, l’évolution et les possibilités de prise en charge. Outre le niveau de souffrance, les spécialistes s’accordent à qualifier les symptômes d’éco-anxiété de problématiques quand ils provoquent une réelle inhibition ou un sentiment d’impuissance empêchant d’agir. L’anxiété « normale » est, en effet, un moteur pour se mobiliser contre un danger présent ou anticipé, mais, au-delà d’un certain seuil, elle devient paralysante et perd donc sa fonction adaptative.
Lire aussi | Peur de l’avion : que prescrire ? ?
Les moins de 25 ans davantage concernés
L’éco-anxiété ne se résume pas, loin de là, à l’ensemble des troubles psychiques pouvant être induits directement ou indirectement par le réchauffement climatique, les pollutions, les catastrophes météorologiques ou les changements environnementaux. Les sujets exposés personnellement à ces facteurs peuvent présenter de nombreuses pathologies dépressives, anxieuses, post-traumatiques, voire psychotiques en raison du stress et d’impacts physiologiques (directs ou lors de la gestation, par exemple), relevant des troubles psychiatriques liés à l’environnement.2
Concernant l’éco-anxiété elle-même, la forme la plus répandue est une inquiétude que l’on peut considérer comme normale, justifiée par la réalité des menaces écologiques pesant sur notre planète. Dans une enquête réalisée en 2022 par l’Institut français d’opinion publique (Ifop), 67 % des Français disaient ressentir de la peur face à l’avenir de l’environnement et 34 % considéraient que cette situation avait un impact sur leur santé mentale au quotidien.3 Les jeunes Français de 15 à 25 ans sont 74 % à considérer que « l’avenir est effrayant », 48 % que « l’humanité est condamnée » et 37 % hésitent à avoir des enfants en raison des enjeux climatiques.4 Ces résultats témoignent d’inquiétudes présentes dans une grande partie de la population, avec une certaine intensité parfois, mais elles ne permettent pas d’évaluer leur caractère éventuellement pathologique. Aucune étude épidémiologique n’a été réalisée jusqu’à présent sur la base des critères diagnostiques évoqués précédemment. En revanche, des chercheurs ont utilisé un questionnaire portant sur des symptômes s’en rapprochant et ont obtenu une prévalence de 3 % pour l’éco-anxiété pathologique en population générale américaine.5
Le principal facteur de risque ressortant de cette étude, comme de la plupart des autres, est le jeune âge : l’éco-anxiété touche 5 % des moins de 25 ans contre seulement 1 % des plus de 65 ans. Par ailleurs, les femmes, les personnes ayant un goût pour la nature ou recherchant souvent des informations sur l’environnement, les professionnels du climat, les habitants des régions exposées et les personnes ayant des antécédents de troubles anxieux sont plus à risque d’être éco-anxieux.6
Concernant l’éco-anxiété elle-même, la forme la plus répandue est une inquiétude que l’on peut considérer comme normale, justifiée par la réalité des menaces écologiques pesant sur notre planète. Dans une enquête réalisée en 2022 par l’Institut français d’opinion publique (Ifop), 67 % des Français disaient ressentir de la peur face à l’avenir de l’environnement et 34 % considéraient que cette situation avait un impact sur leur santé mentale au quotidien.3 Les jeunes Français de 15 à 25 ans sont 74 % à considérer que « l’avenir est effrayant », 48 % que « l’humanité est condamnée » et 37 % hésitent à avoir des enfants en raison des enjeux climatiques.4 Ces résultats témoignent d’inquiétudes présentes dans une grande partie de la population, avec une certaine intensité parfois, mais elles ne permettent pas d’évaluer leur caractère éventuellement pathologique. Aucune étude épidémiologique n’a été réalisée jusqu’à présent sur la base des critères diagnostiques évoqués précédemment. En revanche, des chercheurs ont utilisé un questionnaire portant sur des symptômes s’en rapprochant et ont obtenu une prévalence de 3 % pour l’éco-anxiété pathologique en population générale américaine.5
Le principal facteur de risque ressortant de cette étude, comme de la plupart des autres, est le jeune âge : l’éco-anxiété touche 5 % des moins de 25 ans contre seulement 1 % des plus de 65 ans. Par ailleurs, les femmes, les personnes ayant un goût pour la nature ou recherchant souvent des informations sur l’environnement, les professionnels du climat, les habitants des régions exposées et les personnes ayant des antécédents de troubles anxieux sont plus à risque d’être éco-anxieux.6
Prise en charge par une approche psychothérapeutique
Il est essentiel d’accorder attention et écoute aux personnes rapportant des inquiétudes climatiques afin de légitimer leur ressenti, sans les banaliser ni vouloir relativiser la réalité des enjeux environnementaux. Une grande partie des souffrances des éco-anxieux provient en effet du sentiment de ne pas être compris et que les autres ne réalisent pas l’ampleur des risques à venir.6 Cette écoute permet d’évaluer l’intensité de leur détresse et de poser le diagnostic d’une pathologie anxieuse ou dépressive éventuelle.
Les principes thérapeutiques généraux de l’éco-anxiété sont résumés dans l’encadré , avec un objectif important : l’accompagnement vers une acceptation de la réalité associée à un apaisement et à un projet d’actions redonnant du sens et un sentiment d’utilité et d’espoir.
Si un syndrome dépressif ou un trouble anxieux est présent (TAG, TOC, trouble panique, ESPT, etc.), le traitement habituel de ces pathologies doit être mis en œuvre. Il s’agit surtout d’une approche psychothérapeutique, de type thérapie comportementale et cognitive (TCC), qui constitue la stratégie la plus efficace.7 La prescription d’un antidépresseur peut également s’avérer utile quand la sévérité du tableau est marquée.
Il n’existe pas encore de recommandations thérapeutiques face à un tableau de trouble d’éco-anxiété tel que défini plus haut, c’est-à-dire ne correspondant pas aux critères d’un trouble anxieux chronique classique.
Cependant, la proximité de ce syndrome avec le TAG et le TOC, et l’expérience clinique, laissent supposer que les traitements préconisés dans ces pathologies peuvent avoir une bonne efficacité. Les TCC, et plus particulièrement la thérapie d’acceptation et d’engagement (ACT), sont tout à fait adaptées à ces problématiques, en se fondant notamment sur les valeurs de vie des patients qui ont besoin de redonner du sens à leur existence, tout en acceptant la réalité telle qu’elle est.
Cette démarche d’accompagnement progressif vers la résilience est souvent comparée à celle qui est proposée aux personnes ayant perdu un proche, qui peuvent connaître une réaction normale de deuil mais aussi, parfois, un deuil pathologique s’apparentant à la dépression.
Les principes thérapeutiques généraux de l’éco-anxiété sont résumés dans l’
Si un syndrome dépressif ou un trouble anxieux est présent (TAG, TOC, trouble panique, ESPT, etc.), le traitement habituel de ces pathologies doit être mis en œuvre. Il s’agit surtout d’une approche psychothérapeutique, de type thérapie comportementale et cognitive (TCC), qui constitue la stratégie la plus efficace.7 La prescription d’un antidépresseur peut également s’avérer utile quand la sévérité du tableau est marquée.
Il n’existe pas encore de recommandations thérapeutiques face à un tableau de trouble d’éco-anxiété tel que défini plus haut, c’est-à-dire ne correspondant pas aux critères d’un trouble anxieux chronique classique.
Cependant, la proximité de ce syndrome avec le TAG et le TOC, et l’expérience clinique, laissent supposer que les traitements préconisés dans ces pathologies peuvent avoir une bonne efficacité. Les TCC, et plus particulièrement la thérapie d’acceptation et d’engagement (ACT), sont tout à fait adaptées à ces problématiques, en se fondant notamment sur les valeurs de vie des patients qui ont besoin de redonner du sens à leur existence, tout en acceptant la réalité telle qu’elle est.
Cette démarche d’accompagnement progressif vers la résilience est souvent comparée à celle qui est proposée aux personnes ayant perdu un proche, qui peuvent connaître une réaction normale de deuil mais aussi, parfois, un deuil pathologique s’apparentant à la dépression.
Lire aussi | Phobie sociale : l’enfer, c’est les autres…
Éco-anxiété : éviter déni et psychiatrisation
L’éco-anxiété est une inquiétude émergente dont la prévalence va très probablement continuer de croître. Les médecins et les autres professionnels de santé doivent en être informés pour accueillir au mieux les personnes concernées qui s’adressent à eux. Deux erreurs sont à éviter, individuellement et collectivement : le déni, consistant à banaliser ou à se désintéresser de ces craintes, et, à l’inverse, la psychiatrisation excessive d’une problématique qui relève avant tout de la sphère sociale et sociétale. Pour autant, sur le plan individuel, les connaissances sur les aspects cliniques et thérapeutiques des formes sévères du trouble d’éco-anxiété sont encore insuffisantes et demandent donc à être étudiées de manière plus complète.
* Forme de détresse psychique ou existentielle causée par les changements perçus dans l’environnement du sujet.
Encadre
Axes de prise en charge de l’éco-anxiété
- Écoute attentive et bienveillante, sans jugement sur les motifs de l’inquiétude.
- Accompagnement et soutien psychologique.
- Conseils de gestion du stress : déconnexion des informations les plus anxiogènes, hygiène de vie, techniques de relaxation et de méditation, activité physique, contact avec la nature et les espaces verts.
- Traitement spécifique (psychothérapie, thérapie comportementale et cognitive [TCC] ou thérapie d’acceptation et d’engagement [ACT] et/ou médicament antidépresseur) en cas de trouble anxieux sévère ou d’épisode dépressif caractérisé, ou en cas de trouble d’éco-anxiété sévère.
- Encouragement à des actions individuelles ou collectives choisies, permettant de lutter contre le sentiment de culpabilité.
Références
1. American Psychological Association (APA). Psychology and global climate change: Addressing a multi-faceted phenomenon and set of challenges. APA, 2010.
2. Pelissolo A, Massini C. Les émotions du dérèglement climatique. Flammarion, 2021.
3. Caillaud M, Lauwerier R, Verdier T. Dans la tête des éco-anxieux. Une génération face au dérèglement climatique. Fondation Jean-Jaurès 2022.
4. Hickman C, Marks E, Pihkala P, Clayton S, Lewandowski RE, Mayall EE, et al. Climate anxiety in children and young people and their beliefs about government responses to climate change: A global survey. Lancet Planet Health 2021;5(12):e863-e873.
5. Uppalapati SS, Ballew M, Campbell E, Kotcher J, Rosenthal S, Leiserowitz A, et al. The prevalence of climate change psychological distress among American adults. Climate Note 2023.
6. Whitmarsh L, Player L, Jiongco A, James M, Williams M, Marks E, et al. Climate anxiety: What predicts it and how is it related to climate action? J Environ Psychol 2022;83:101866.
7. Baudon P, Jachens L. A scoping review of interventions for the treatment of eco-anxiety. Int J Environ Res Public Health 2021; 18(18):9636.
2. Pelissolo A, Massini C. Les émotions du dérèglement climatique. Flammarion, 2021.
3. Caillaud M, Lauwerier R, Verdier T. Dans la tête des éco-anxieux. Une génération face au dérèglement climatique. Fondation Jean-Jaurès 2022.
4. Hickman C, Marks E, Pihkala P, Clayton S, Lewandowski RE, Mayall EE, et al. Climate anxiety in children and young people and their beliefs about government responses to climate change: A global survey. Lancet Planet Health 2021;5(12):e863-e873.
5. Uppalapati SS, Ballew M, Campbell E, Kotcher J, Rosenthal S, Leiserowitz A, et al. The prevalence of climate change psychological distress among American adults. Climate Note 2023.
6. Whitmarsh L, Player L, Jiongco A, James M, Williams M, Marks E, et al. Climate anxiety: What predicts it and how is it related to climate action? J Environ Psychol 2022;83:101866.
7. Baudon P, Jachens L. A scoping review of interventions for the treatment of eco-anxiety. Int J Environ Res Public Health 2021; 18(18):9636.