Si les plaies du pied diabétique sévèrement infectées doivent faire l’objet d’une prise en charge hospitalière urgente, les moins graves peuvent être traitées en médecine générale – en adressant par la suite pour un avis spécialisé. La Société de pathologie infectieuse de langue française vient de mettre à jour ses recommandations sur l’antibiothérapie. Qu’en retenir ?

La neuropathie avec insensibilité à la douleur est le terrain des plaies du pied des patients diabétiques. C’est pourquoi il ne faut pas compter sur eux pour « tirer la sonnette d’alarme » (ils ne se plaignent pas, même en cas de plaie grave) : l’examen systématique avec déchaussage est donc nécessaire (v. encadré).

Quand évoquer une infection de plaie du pied chez le diabétique ?

Le diagnostic est clinique, avec la présence d’au moins 2 signes parmi les suivants :

  • œdème local ou induration ;
  • érythème > 0,5 cm autour des limites de la plaie ;
  • sensibilité ou douleur locale ;
  • augmentation de la chaleur locale ;
  • présence de pus.

Dans ce cas seulement, on adresse le patient au laboratoire pour un prélèvement bactériologique. En effet, si la plaie n’est pas infectée cliniquement, celui-ci n’est pas indiqué car il sera toujours positif (germe colonisant mais non pathogène) et les antibiotiques réclamés par le patient sont inutiles.

Attention : certains signes de gravité imposent une prise en charge urgente en milieu hospitalier : fièvre ou signes de sepsis sévère ; plaies nécessitant un drainage chirurgical de l’infection (inspecter avec des gants la plaie à la recherche de pus ou d’un abcès collecté) ; associées à une nécrose ; associées à une hyperglycémie sévère (> 2,5 g/L) nécessitant de l’insuline.

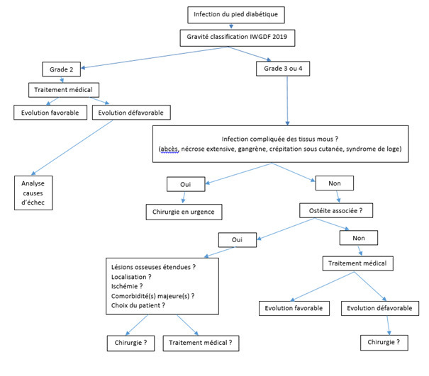
En cas d’infection locale de la peau ou des tissus mous sans signes généraux (grades 2 et 3 de la classification de l’IWGDF, v. tableau et algorithme) :

  • prescrire une antibiothérapie au départ probabiliste puis documentée selon évolution (v. ci-après) dès lors que le diagnostic est posé ; le prélèvement bactériologique doit précéder l’antibiothérapie probabiliste ;
  • mettre immédiatement en décharge totale adaptée à la localisation de la lésion sur une ordonnance, avec la mention « non substituable ».

Quelle antibiothérapie probabiliste ?

L’antibiothérapie probabiliste doit utiliser systématiquement une molécule active sur le SAMS (Staphylococcus aureus sensible à la méticilline). En cas d’infection de plaie récente (< 4 semaines), les cibles bactériennes prioritaires sont les SAMS et les streptocoques. En cas d’infection de plaie chronique (≥ 4 semaines) le traitement doit aussi être actif sur les Enterobacterales et les bactéries anaérobies.

Dans les formes non graves, il n’est pas recommandé d’utiliser une antibiothérapie active sur P. aeruginosa, le SARM (Staphylococcus aureus résistant à la méticilline) ou les entérocoques : si la prise en compte de ces bactéries est envisagée, prendre un avis infectiologique ou microbiologique.

La durée de l’antibiothérapie est de 7 jours pour les plaies de grade 2 ; pour celles de grade 3, elle est de 10 jours (en l’absence d’amélioration clinique significative à 7 jours, elle peut être prolongée à 14 jours au total) :

– Grade 2 de plaie récente : traitement per os :

  • Céfalexine ou clindamycine en première intention : 1 g/8 h
  • Pristinamycine (1 g/8 h) ou linézolide (600 mg/12 h), en cas d’infection récente à SARM ou de colonisation connue à SARM
  • Non recommandé : cyclines, cotrimoxazole, fluoroquinolones

– Grade 2 de plaie chronique ou grade 3 :

  • Amoxicilline-acide clavulanique (PO : 1 g/8 h ; IV : 1 - 2 g/8 h)
  • Si allergie sans signes de gravité à la pénicilline : ceftriaxone (1 g/j) + métronidazole
  • Si allergie avec signes de gravité : avis infectiologique
  • Si infection récente à SARM ou colonisation connue à SARM : avis infectiologique pour discuter l’ajout de pristinamycine, linézolide, doxycycline ou cotrimoxazole

Ces posologies sont à adapter à la fonction rénale (utilisation de l’outil « GPR » recommandé : http ://sitegpr.com/fr/) et au poids du patient en cas d’IMC ≥ 30 kg/m2 (utilisation de l’outil http ://abxbmi.com).

Quel suivi ?

Il est recommandé de réévaluer les patients systématiquement dès 48 - 72 heures y compris lorsque la prise en charge est ambulatoire.

En cas d’évolution défavorable à 72 heures : rechercher toutes les causes d’échecs avant d’élargir le spectre du traitement antibiotique (posologie inadaptée, défaut d’observance, intolérance, abcès profond, ischémie, absence de décharge de la plaie).

La plaie doit être surveillée jusqu’à cicatrisation complète et pendant les 2 mois suivant la cicatrisation. En cas de bonne évolution clinique, il n’est pas recommandé de réaliser d’examen biologique ou d’imagerie.

Dans tous les cas, l’avis d’un expert doit être pris dans les 15 jours (48 heures pour les plaies graves). Ces plaies nécessitent en effet une prise en charge pluridisciplinaire.

Encadre

Prévention et dépistage des plaies du pied du patient diabétique 

Examiner à chaque consultation les patients à risque (atteints d’une neuropathie, d’artériopathie oblitérante des membres inférieurs, antécédent de plaie chronique) en les déchaussant : vérifier l’absence de plaie, si la corne est bien débridée et les ongles désépaissis ; examiner les chaussures : sont-elles fermées, souples, sans couture blessantes à l’intérieur ?

Le test de sensibilité avec un monofilament (vidéo) repère les patients à risque : si le patient ne sent pas à deux reprises la pression de ce petit fil de nylon sous un des 3 points à tester, il est à risque de plaie. Si on ne possède pas de filament, on peut faire le même test en exerçant une pression digitale légère. Ce dépistage doit être fait tous les ans.

La meilleure prévention des plaies consiste en soins de podologie-pédicure : le podologue retire la corne, fraise les ongles, si nécessaire fabrique des semelles ; le podo-orthésiste fera les chaussures sur mesure (dans les deux cas, sur prescription obligatoire du médecin traitant). Ces soins sont remboursés chez les patients les plus à risque. Pour que l’ordonnance soit valable, il faut donc grader le risque :

– Grade 0 (absence de risque) : le patient indemne de neuropathie n’a pas besoin de soins de podologie, ou bien il peut les faire lui-même. Il n’est pas remboursé par l’Assurance maladie.

– Grade 1 (risque faible) : il a une neuropathie mais pas encore de déformations acquises. Il n’a pas non plus d’artérite (pouls périphériques – tibial postérieur et pédieux – bien palpés). Il a un risque, mais malheureusement ne peut bénéficier d’un remboursement de soins podologiques. S’il peut les financer lui-même (ou via sa mutuelle), l’idéal est qu’il aille au moins deux fois par an chez le pédicure.

– Grade 2 (risque élevé) : coexistence de neuropathie et de déformations, qu’elles soient d’origine neurologique (pieds creux, orteils en griffe) ou non (hallux valgus, pieds creux constitutifs). Autre cas de figure : le patient a une neuropathie et des pouls artériels difficiles à palper, faisant suspecter une artérite. Quatre consultations de podologie sont remboursées par an. Il faut spécifier sur l’ordonnance « forfait pour risque podologique de grade 2 ».

– Grade 3 (risque majeur) : le malade a déjà eu une plaie chronique, il sera remboursé de 6 consultations podologiques annuelles sur la mention « forfait pour risque podologique de grade 3 ». Cependant, de nombreux patients ne peuvent pas avancer les frais, tous les podologues n’acceptant pas la carte vitale.

Pour en savoir plus
Bonnet E, Maulin L, Senneville E, et al. Clinical practice recommendations for infectious disease management of diabetic foot infection (DFI) – 2023 SPILF. Infect Diseases Now 2024;54(1):104832.
Infectiologie.com. Infection du pied diabétique. 3 décembre 2023.
À lire aussi :
Foussard N. Complications du diabète.  Rev Prat Med Gen 2023;37(1081);453-61.
Dossier Pied du diabétique, élaboré selon les conseils du Pr Agnès Hartemann.  Rev Prat 2019;69(6):615-33.
Agnès Hartemann. Que faire en cabinet de médecine générale devant une plaie du pied chez un patient diabétique ?  Rev Prat 2019;69(6):626-7.

Dans cet article

Ce contenu est exclusivement réservé aux abonnés